RDRA2.0ハンズオン -- ごちうさ配信状態監視システムの場合
順番が逆だが、以前作ったごちうさ配信状態監視システムを「これから作る体」で要件定義の練習をしてみた
Enterprise Architect 評価版(英語)の導入
RDRA2.0 アドインの導入
- 公式からmsiファイルをダウンロード
- アドオンのインストール先は
C:\Program Files (x86)\Sparx Systems\EA Trial - インストールに成功すると「Specialize」に追加される


成果物
システム価値
システムコンテキスト図

要求モデル図

実装したシステムにはCloudWatchのダッシュボードが付いてきたが、これは必須ではなかったので含めていない
システム外部環境
ビジネスコンテキスト図

ビジネスユースケース図

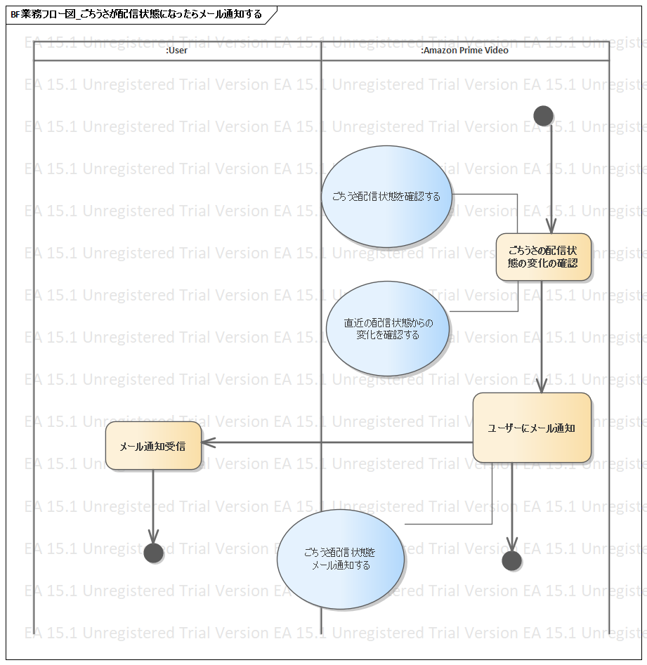
業務フロー図

バリエーション・条件図

システム境界
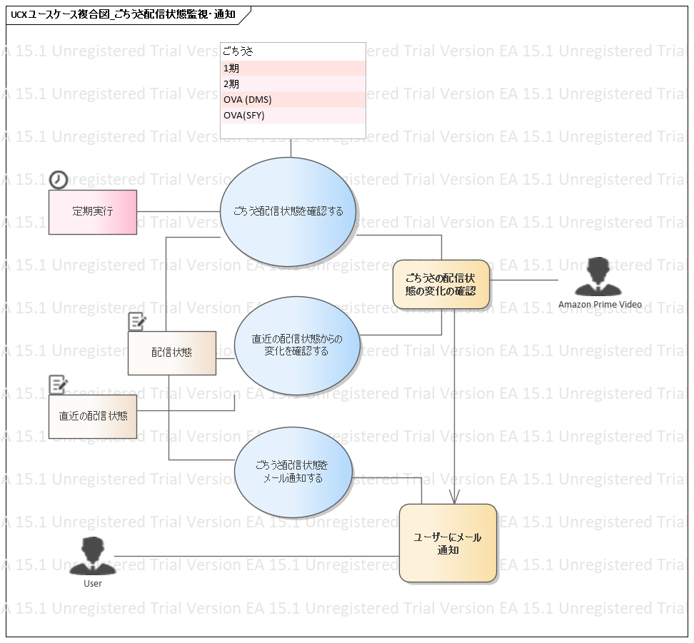
ユースケース複合図

業務フロー図に下記の情報が追加されている感じ
- 定期実行
- 外部システム(Amazon Prime Video) からデータを取ってくる
- (システム)ユースケースの入出力の情報
システム
情報モデル図

状態モデル図
